Hi các em, trong bài viết này thầy sẽ hướng dẫn thật chi tiết và dễ hiểu cách thêm ảnh (texture) vào một mô hình 3D trong Maya 2026. Đây là kỹ năng rất quan trọng khi các em bắt đầu làm việc với vật liệu, dựng nhân vật, props hoặc chuẩn bị model để đưa sang Unity/Unreal.
Trong Maya 2026, việc gán một ảnh lên bề mặt (assign texture) có thể được thực hiện theo nhiều cách:
- Gán ảnh trực tiếp vào material
- Gán ảnh lên một face cụ thể
- Xem ảnh trong viewport
- Hoặc dùng các công cụ nâng cao như Warp Image, UV Editor để ảnh hiển thị đúng và sắc nét.
Trong bài này thầy sẽ đi từng bước, từ dễ đến nâng cao, giúp các em:
✔ Tạo vật liệu mới (AI Standard Surface)
✔ Gắn ảnh vào Base Color
✔ Chiếu ảnh đúng theo UV
✔ Gán ảnh lên từng mặt (face) nếu cần
✔ Và bonus: cách xử lý trường hợp ảnh bị méo, lệch UV
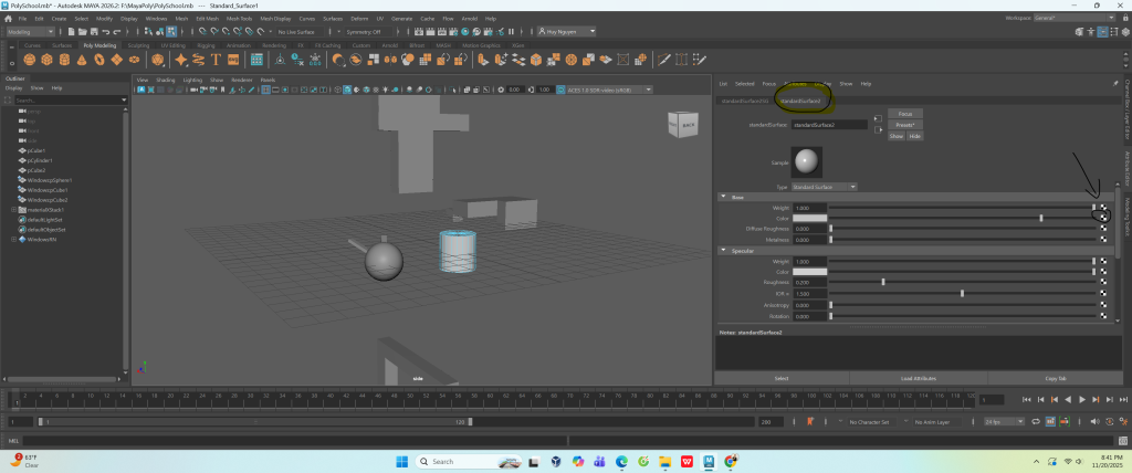
Bước 1 : Tạo vật liệu mới ( AI Standard Surface ) : Bấm chuột phải -> Assign New Material -> New Material


Chọn Standard Surface

Ở cửa sổ bên trái chọn vào tab như hình, sau đó bấm vào ô vuông nhỏ ở Base -> Color . Ở cửa sổ mở ra nhập tìm kiếm File -> Chọn File -> Chọn ảnh ( texture ) cần phủ lên model


Chọn ảnh từ máy tính

Sau khi chọn xong bấm Ctrl + S để lưu kết quả
Bước 2 : Chọn Model hoặc Bấm F11 chọn mặt phẳng muốn gán ảnh ( Texture )
Bấm chuột phải chọn Assign Existings Material -> Chọn Material đã tạo ở bước trên

Kết quả :

Một số tùy chỉnh cơ bản :
a) Nếu cần ảnh khớp với khung thì làm như sau : Bấm select mặt phẳng chọn UV -> Chọn Plandar -> Chọn Camera, ảnh sẽ tự khớp với khung mặt phẳng


b)